


湖南省农村信用社联合社(以下简称“湖南省联社”)根据项目需要,公开组织对湖南省农村信用社联合社2025年网络安全设备维保服务采购项目招标,欢迎满足投标条件的公司前来参与投标。
一、招标内容
湖南省农村信用社联合社2025年网络安全设备维保服务采购项目,本次采购维保的设备含4台以太网交换机、1台ips。具体内容详见招标文件招标内容与技术要求部分。招标人将择优选取1家中标单位提供产品和服务。
二、投标人的资格要求
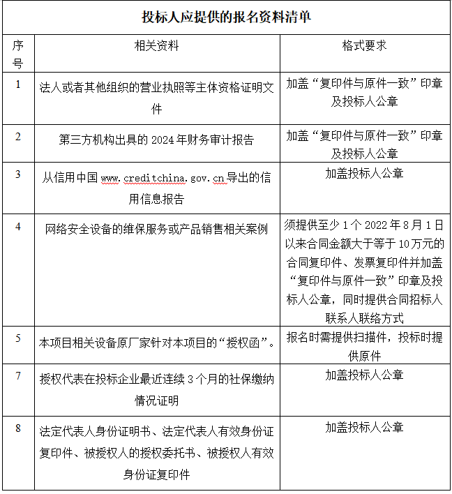
1.投标人应为在中华人民共和国境内注册的法人单位,具有招标项目要求的经营范围,营业执照在有效期限内(须提供投标人企业营业执照副本复印件加盖“复印件与原件一致”印章及投标人公章)。
2.投标人具有良好的财务状况,实收资本不少于100万元人民币(须提供具有相关资质的第三方机构出具的2024年财务审计报告复印件,并加盖“复印件与原件一致”印章及投标人公章)。
3.投标人需未被纳入违法失信企业名单(须提供由信用中国www.creditchina.gov.cn导出的信用信息报告,并加盖投标人公章)。
4.投标人应具有网络安全设备的销售或维保相关案例(须提供至少1个2022年8月1日以来合同金额大于等于人民币10万元的合同复印件、发票复印件并加盖“复印件与原件一致”印章及投标人公章,同时提供合同招标人联系人联络方式)。
5.投标人必须有本项目所采购的设备维保服务原厂家针对本项目的授权函(须提供原厂授权函原件)。
6.投标人应保证提供的产品不存在任何不合法的情形,也不存在任何与第三方专利权、著作权、商标权或工业设计权等知识产权相关的任何争议,如投标人拥有所投产品的专利权、著作权、商标权或工业设计权等知识产权,须提供证明材料(复印件加盖“复印件与原件一致”印章及投标人公章)。
7.投标人授权代表应为投标企业员工,授权代表应当提供在投标企业最近连续3个月的社保缴纳情况证明,并加盖投标人公章;授权代表若为投标企业用工的劳务派遣人员,须提供投标企业与劳务派遣公司签订的劳务派遣协议、派遣人员与劳务派遣单位签订的劳动合同及最近连续3个月的社保缴纳证明。
8.投标人授权代表应提供法定代表人身份证明书和法定代表人授权委托书,并加盖投标人公章。委托书应至少包含授权人、被授权人、授权事项、授权项目、授权期限等,并附授权双方身份证正反面信息。
9.以上有一项不合格,即为资格审查不合格,招标人有权对资格审查不合格的投标人取消投标资格。
10.投标人须承诺严格遵守招标人供应商考核评价、不良行为管理等内部管理制度,提供《遵守管理制度承诺书》并加盖投标人公章,承诺若违反将承担取消资格、列入不良行为供应商名单等相应后果。
以上有一项不合格,即为资格审查不合格,招标人有权对资格审查不合格的投标人取消投标资格。
三、其他招标要求
1.投标人须在以往招标活动中没有欺骗、欺诈、串标围标等行为或违约、不良记录。
2.本次采购项目不接受联合体投标,投标人中标后不得以任何形式分包、转包。
3.单位的法定代表人/负责人为同一人或者存在控股、管理关系的不同单位不得同时参加投标。
4.投标人报价不应明显偏离市场客观价格。
5.投标人参加本次采购应当具备法律、法规规定的其他相关条件。
以上有一项不合格,招标人有权对不合格的投标人取消投标资格。
四、招标文件的获得
报名时间为北京时间2025年12月12日至2025年12月18日17:00。报名资料为:法定代表人身份证明书、法定代表人有效身份证复印件、被授权人的授权委托书、被授权人有效身份证复印件,以及资格要求证明材料。报名资料详见表《投标人应提供的报名资料清单》。
参加投标人应保证对本招标文件可能涉及的招标人商业机密予以保密。除经招标人书面同意外,任何单位和个人不得为参与本项目投标以外的目的而出版、复制、传播、销售及使用本招标文件。
网络报名方式:请各意向投标人于报名截止时间前将报名资料pdf扫描件及相关信息(公司全称、联系人、电话、邮箱)发送到本招标公告第七条指定的联系邮箱,进行网络报名及购买招标文件。
现场报名方式:请各意向投标人在报名时间的工作日上午9:00至12:00,下午15:00至17:00(北京时间)至长沙市岳麓区福祥路216号科技楼813室持报名资料及pdf扫描件购买招标文件。
招标文件将通过电子邮件发送至各有效投标人邮箱。招标文件费用每份400元,获取招标文件前缴纳,招标文件售后不退。

五、投标截止及开标时间、地点
1.投标截止时间:北京时间2025年12月24日上午9:00,请各投标人将投标文件密封在开标现场递交至招标人,逾期送达者视为自动放弃。投标文件不论是否中标,均不退还。
2.开标时间:北京时间2024年12月24日上午9:00。
3.开标地点:湖南省农村信用社联合社办公楼3楼302会议室,地址为长沙市岳麓区福祥路216号。
六、投标费用
投标人因参与本次投标所产生的全部费用,将全部由投标人自行承担。招标人无须对投标人在此过程中发生的任何费用承担任何责任。
七、凯发平台k8的联系方式
有关此次招标之事宜,可按以下凯发平台k8的联系方式与湖南省联社联系或咨询。
地址:湖南省长沙市岳麓区福祥路216号
联系人:邓先生
电话:0731-89801732
e-mail:hnnx_it@qq.com
湖南省农村信用社联合社
2025年12月12日